传统学前教育理论课程理念空转、内容与幼教一线脱节等问题,成为应用型幼教人才培养的掣肘。云南工商学院教育学院精准破局,依托赵炬明教授SC课程设计多步法,以学前教育理论课程组为核心构建全流程闭环设计,将SC课程理念贯穿教学全流程,推动理论教学与幼教实践深度融合,让应用型幼教人才培养走出“纸上谈兵”困境,为学前教育专业人才培养提质增效筑牢根基。
一、课程体系“活起来”,让专业学习贴岗位、接地气
课程体系重构,让专业学习贴岗接地。课程组坚持以学生发展为中心、以核心能力为导向、以真实幼教场景为载体,紧扣学前教育专业特点,对《幼儿园课程》《习近平总书记教育重要论述研究》等核心理论课程全流程升级。围绕SC课程理念重构认知框架,将儿童发展规律、保教核心观念等关键素养融入课堂,精准对接幼儿园一线需求,打通理论向实践转化通道。以《习近平总书记教育重要论述研究》为例,课程打破传统讲授模式,重构为政策解码与办园底线、立德树人与课程设计、专业成长与职业规划三大核心单元,对应三大岗位核心能力,衔接家长沟通、活动设计等一线工作场景,实现“教—学—用”无缝对接。

优秀教师SC课程设计专业与课程定位案例
二、实践平台“建起来”,让岗位能力练在手、强在心
实践平台搭建,让岗位能力练强抓实。课程组以SC课程设计为核心,打破理论教学单向输出局限,推动多门核心课程创新教学模式,搭建课堂与岗位无缝衔接的实践教学平台。《学前卫生学》将抽象理论转化为婴幼儿保健实操任务,让学生亲手掌握健康护理、疾病预防技能;《特殊儿童教育》运用案例教学、情境模拟,把抽象理论变为具象实践任务;《师幼互动方法与实践》通过案例解析、模拟执教,开展全链条师幼互动训练。学生在动手实操、情境模拟中深化理论认知,走出课堂即可快速适配幼教工作。

《幼儿园班级管理》课堂指导学生进行婴幼儿保健实操
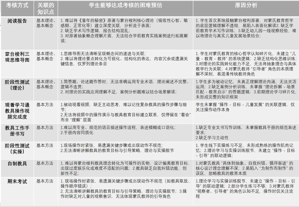
三、评价体系“实起来”,让育人成果看得见、用得上
评价体系革新,让育人成果可感可用。课程组摒弃传统重记忆、重卷面的单一评价模式,建立过程性与终结性相结合的多元考核机制,将课程设计、活动组织、教育反思等幼教岗位核心能力纳入考核重点,形成以能力为导向、以成果为核心的评价体系。课改成效显著,参与SC课程学习的学生,幼教岗位适配度较改革前提升35%;在幼儿园实习中,课堂实操训练成果转化率达80%,学生能快速将课堂所学转化为岗位所用。学生普遍反馈,课堂内容高度贴近幼教一线,学习目标更清晰、实践获得感更强烈。

优秀教师SC课程设计案例
深耕课改路,笃行育良师。下一步,云南工商学院教育学院学前教育理论课程组将持续深耕SC课程理念,结合云南边疆民族地区学前教育发展本土需求,不断优化课程实施路径、深化课堂教学改革,强化理论与实践协同育人模式。以更贴合云南本地幼教岗位需求的课程设计、更高效的课堂教学实施、更科学的多元评价体系,着力培养高素质、应用型、专业化的学前教育人才,让学生练就过硬本领、站稳幼教讲台,为云南地方学前教育事业高质量发展提供坚实的人才支撑与智力保障。
VR全景看校